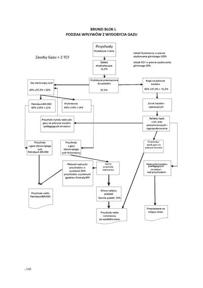
Jak KOV podzieli wpływy z wydobyciaKSAopublikowano: 2010-04-16 16:49Zobacz na przykładzie złóż w Brunei jak technicznie będzie wyglądać podział wpływów, gdy Kulczyk Oil Ventures (KOV) zacznie wydobywać ropę i gaz.Kliknij w obraz, aby powiększyć.2Zobacz galerięNone